
◇ 1: 名無し 2026/04/17(金) 12:41:25.99 ID:GkpWdlUTM
どーすんのこれ
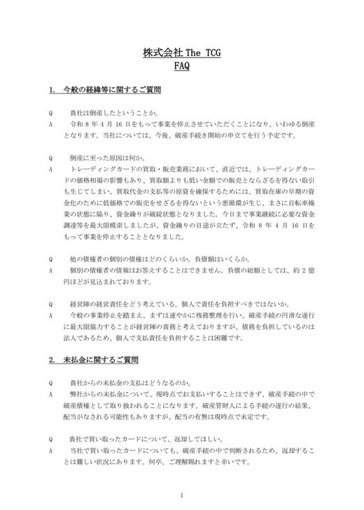
トレカショップ「The TCG Shop AKIHABARA」運営のThe TCGが破産へ
(株)The TCG(TDB企業コード:252066801、資本金100万円、東京都台東区元浅草1-6-12、代表三村浩卯氏)は、4月16日に事業を停止し、事後処理を阿田川敦史弁護士(阿田川総合法律事務所、東京都品川区大崎1-20-8、電話03-6824-6473)ほか1名に一任、自己破産申請の準備に入った。
当社は、2024年(令和6年)7月に設立された。2026年3月に「The TCG Shop AKIHABARA」をオープン(プレオープン(買取業務開始)は同年2月)。各種トレーディングカードの中古品買取・販売業務を手掛けていた。
しかし、トレーディングカード相場の影響で、買取額よりも低い金額での販売を余儀なくされ、買取代金の支払原資確保のため、低価格での早期販売を行う自転車操業の状態に陥っていたとされる。資金繰りがひっ迫するなか、買取品の顧客への未払いがSNS等で明らかになるなど事態が表面化、事業継続を断念した。
負債は債権者約200名に対し約2億円だが、今後変動する可能性がある。
なお、「The TCG Shop MACHIDA」は当社とは別の法人が運営している。
https://news.yahoo.co.jp/articles/002b05c7306c2c1d45f32e6f7720b57914a3c2c5
◇ 3: 名無し 2026/04/17(金) 12:42:24.31 ID:GkpWdlUTM
続きを読む










